泰国王太后诗丽吉去世,留下19顶奢华王冠和她的传奇一生

Connor Hotbit交易所 2025-10-27 4 0

泰国王太后诗丽吉去世,留下19顶奢华王冠和她的传奇一生

10月24日21时21分,泰国王太后诗丽吉在曼谷逝世,享年93岁,是目前泰国王室里最高寿的一位太后。巧合的是,在九年前的2016年10月13日,王太后的丈夫拉玛九世普密蓬·阿杜德国王,因病在曼谷驾崩逝世,享年88岁。两位都在十月去世,这或许是两位相伴一生爱人间的特殊缘分。

泰国王太后诗丽吉去世,留下19顶奢华王冠和她的传奇一生

诗丽吉的去世,让泰国举国哀悼,因为她不仅是泰国先王普密蓬的王后、现任国王的母亲,也是一位深受国民爱戴,对泰国文化、社会乃至政治都产生了深远影响的杰出女性。在她的身后,留下的不仅是无数奢华珍宝,更有她的种种故事和让人为之感动的精神,让我们一起回顾一下这位王太后的传奇一生吧。

泰国王太后诗丽吉去世,留下19顶奢华王冠和她的传奇一生

展开全文

1932年8月12日,诗丽吉生于曼谷一个王族家庭,她的父亲是曾任泰国驻法国大使的贵族,她的母亲也是一位贵族女性,这让她从小就接受了顶尖的教育。

泰国王太后诗丽吉去世,留下19顶奢华王冠和她的传奇一生

1940年代末,在法国巴黎学习音乐与语言期间,诗丽吉与当时在瑞士求学的泰王普密蓬相识并一见钟情,并在1950年与普密蓬国王结婚。

泰国王太后诗丽吉去世,留下19顶奢华王冠和她的传奇一生

两人婚后育有三女一子,包括现任国王玛哈·哇集拉隆功和诗琳通公主,以及乌汶叻公主与朱拉蓬公主。而这段持续了超过66年的婚姻,是泰国历史上最长久的君主婚姻。

泰国王太后诗丽吉去世,留下19顶奢华王冠和她的传奇一生

由于普密蓬国王是前代国王拉玛八世的弟弟,在其兄驾崩后继承王位,在上位伊始,普密蓬国王亟需笼络自己的政治资本,而与诗丽吉的结合,大大的扩充了国王的个人实力。而一方面为了巩固这段婚姻的稳固,另一方面也是对于诗丽吉的一往情深,普密蓬国王向她承诺终生只娶一人,而他也用自己的行动履行了这个承诺。

泰国王太后诗丽吉去世,留下19顶奢华王冠和她的传奇一生

但是另一方面,诗丽吉则不需要依靠国王的宠爱来稳固后位,所以和其他王后有所不同。在中年时期,随着普密蓬国王身体的每况愈下,诗丽吉也成为了泰国王室秘辛的重要谈资。她与贴身保镖纳隆德有所纠葛,甚至在公开场合也主动挽起保镖的胳膊。

泰国王太后诗丽吉去世,留下19顶奢华王冠和她的传奇一生

而顾全大局的普密蓬国王并未因这段关系而在公开场合影响他与诗丽吉的关系,但这也并不代表他会忍气吞声一辈子,最终纳隆德被调往国外,并在当地心脏病突发去世。诗丽吉带着儿子参加了纳隆德的葬礼,还在葬礼上哭的情难自已。

泰国王太后诗丽吉去世,留下19顶奢华王冠和她的传奇一生

当然,虽然诗丽吉在66年的感情中,并没有做到完美,但是在另一方面,拥有雄厚家庭背景的她,也更多担起了作为一国之母的责任,为整个国家做出了许多贡献。

泰国王太后诗丽吉去世,留下19顶奢华王冠和她的传奇一生

1956 年,在国王短暂出家修行期间,诗丽吉被任命为摄政王后,因为表现备受赞誉而被正式授予“泰国摄政王后”头衔,并在国王生日时获赐了尊号,从而成为泰国历史上第二位拥有摄政王后身份的暹罗王后。1976年,她的生日被定为泰国的母亲节,被誉为“泰国人民的母亲”。

泰国王太后诗丽吉去世,留下19顶奢华王冠和她的传奇一生

在诗丽吉王后的陪伴下,普密蓬国王致力于国家的整治工作,日以继夜地努力,终于使泰国步入了稳定的轨道,并在泰国历史上留下了卓越的君主形象,成为了泰国人民心目中的理想国王。

泰国王太后诗丽吉去世,留下19顶奢华王冠和她的传奇一生

她觉察到了传统泰丝工艺的没落,创立基金会推广桑树种植和泰丝工艺,设立泰国孔雀品质认证标志。1976年倡导成立了"王室扶助传统工艺基金会",她被人们称为“泰丝皇后”

泰国王太后诗丽吉去世,留下19顶奢华王冠和她的传奇一生

除了泰国传统文化,诗丽吉还心系百姓,通过基金会为农村居民提供织布、陶艺等技能培训,将传统手工艺转化为收入来源,用这种方法来推动农村经济的发展。

泰国王太后诗丽吉去世,留下19顶奢华王冠和她的传奇一生

因为重视环境保护,她曾发起"森林爱水"等保育项目,推动水土保持规划,设立野生动物保育中心。 诗丽吉还长期担任泰国红十字协会主席和社会福利委员会名誉主席,推动医疗援助和难民收容等工作。

泰国王太后诗丽吉去世,留下19顶奢华王冠和她的传奇一生

在那个年代,诗丽吉王后是名副其实的国际新闻焦点,她在1960年代获评“全球十大最美着装女性”,1965年入选纽约皇家名人堂“世界12位最美着装女性”,还登上过美国《时代周刊》封面。

泰国王太后诗丽吉去世,留下19顶奢华王冠和她的传奇一生

1960年代她随国王频繁出访欧美与亚洲多国,以优雅气质与时尚品味成为泰国外交的象征。 在国际场合多次穿着泰丝礼服,曾经一袭泰丝惊艳巴黎,更是将泰国文化推向世界。

泰国王太后诗丽吉去世,留下19顶奢华王冠和她的传奇一生

而除了精美绝伦的泰丝礼服,诗丽吉王后的珠宝也同样是为人津津乐道,值得注意的是,这些珠宝全部都是由王后凭借着自己的努力一点一滴积攒下来的,也让如今泰国王室的珠宝作品能够与欧洲王室一较高下。

泰国王太后诗丽吉去世,留下19顶奢华王冠和她的传奇一生

1950年,两人的大婚典礼正值泰国王室内忧外患,普密蓬的根基并不牢靠,就算娶了自己看中的、对事业有帮助的诗丽吉当王后,也没能办成一场体面的婚礼。

泰国王太后诗丽吉去世,留下19顶奢华王冠和她的传奇一生

泰国王太后诗丽吉去世,留下19顶奢华王冠和她的传奇一生

这也导致当时的诗丽吉王后甚至连一顶体面的王冠都没法拥有,不过,从小已经收到良好熏陶的诗丽吉展现出了自己的能力,在没有王冠的盛大婚礼上,她竟然把一枚叶子造型的胸针加上腰带扣改造成了她的第一顶王冠。

泰国王太后诗丽吉去世,留下19顶奢华王冠和她的传奇一生

而随着之后泰国王室实力的日渐恢复,诗丽吉王后的王冠收藏也日渐增多。据统计,诗丽吉王太后在公众场合戴过的皇冠就已经有19顶:包括泰国皇家系列中最古老的作品之一:钻石流苏王冠,来自1960梵克雅宝的泰国之冠,以及之后同样由梵克雅宝打造的黄钻王冠、还有经常和蓝宝石项链一同出镜的蓝宝石王冠……

泰国王太后诗丽吉去世,留下19顶奢华王冠和她的传奇一生

泰国王太后诗丽吉去世,留下19顶奢华王冠和她的传奇一生

泰国王太后诗丽吉去世,留下19顶奢华王冠和她的传奇一生

泰国王太后诗丽吉去世,留下19顶奢华王冠和她的传奇一生

此外,诗丽吉还有一顶号称世界上最大的王冠,全部用黄金打造,镶嵌了名贵的红宝石,这顶王冠重达4斤。是诗丽吉60大寿,普密蓬专门打造的,不过她从来没有公开戴过,只因为这顶王冠太沉重了,对于诗丽吉来说,一场典礼戴下来,她的头颈都会承受不住的。

泰国王太后诗丽吉去世,留下19顶奢华王冠和她的传奇一生

不过随着年龄的日渐衰老,诗丽吉佩戴珠宝和王冠的次数越来越少,在普密蓬即位60周年庆典上。诗丽吉少有的佩戴全套珠宝亮相,到了老年阶段,她的生活越发简朴,甚至特别要求王室成员不许再打造王冠。

泰国王太后诗丽吉去世,留下19顶奢华王冠和她的传奇一生

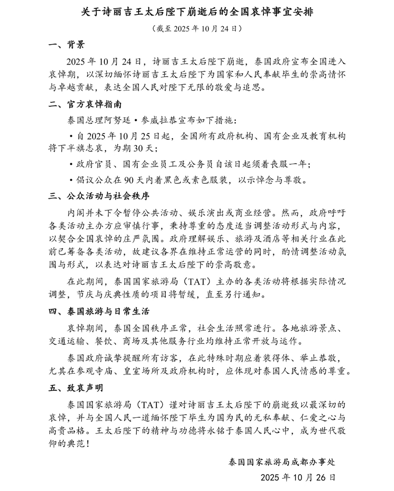
2012年诗丽吉中风后,她就逐渐淡出公众视野,从2019年起长期住院,但她的离世还是让泰国人民举国哀恸。各政府机关、国有企业、医院、学校及国家机构降半旗30天,政府官员及公务人员需着黑服哀悼1年,他还敦促公众采取适当行动,呼吁各界在30天内暂停或减少举办演唱会等娱乐活动,但并没有完全禁娱。

泰国王太后诗丽吉去世,留下19顶奢华王冠和她的传奇一生

最引人关注的,莫过于恰好在这两天举办的BLACKPINK在曼谷举办的世界巡回演唱会,官方发布公告表示演唱会不会取消,但要求观众身着黑白服装观看演出以示哀悼,演唱会当天还播放了哀悼王太后的黑白视频。

泰国王太后诗丽吉去世,留下19顶奢华王冠和她的传奇一生

尽管诗丽吉去世了,但她的故事并没有结束,大女儿乌汶叻公主因婚姻破裂返回泰国后积极投身慈善,最小的女儿朱拉蓬公主创立了基金会致力于帮助血友病患者。

泰国王太后诗丽吉去世,留下19顶奢华王冠和她的传奇一生

次女诗琳通公主则同样深受泰国国民的爱戴,并且享有与男性同等的王位继承权。诗琳通终身未婚,将全部精力都献给了国家。

泰国王太后诗丽吉去世,留下19顶奢华王冠和她的传奇一生

而如今,诗丽吉王太后的逝世也揭开了目前泰国王室内部的复杂局面,提帮功王子虽占位有利,但思蕊梵公主的崛起和帕公主的病情都为继承带来了不确定性。泰王通过后宫与子女之间的权力分配,维持着微妙的平衡,确保自己的权威。而四位流亡在外的王子更是小动作不断。

泰国王太后诗丽吉去世,留下19顶奢华王冠和她的传奇一生

在王太后生前,她的珠宝匣中的私藏几乎很少给予了王室亲眷,只有她最青睐的王妃颂莎瓦丽,在她与玛哈大婚的时候,曾经获得过一个王冠作为婚嫁的珠宝。

泰国王太后诗丽吉去世,留下19顶奢华王冠和她的传奇一生

如今随着诗丽吉的去世,我们也不禁好奇,她的这些王室珍宝,究竟会由谁来继承和佩戴?我们拭目以待吧!

泰国王太后诗丽吉去世,留下19顶奢华王冠和她的传奇一生

评论